ÏúÊÛÈÈÏߣº400-887-6230
·þÎñÈÈÏߣº400-887-8230
ÔÚ2002Äê¾Í½øÈëͨÓú½¿ÕÁìÓò£¬2016ÄêÀÖ³ÉÊÕ¹º¼ÓÄôóAVMAX¹«Ë¾£¬ÓªÒµÏ¸·ÖΪº½¿ÕÖÆÔì¡¢º½¿ÕÔËÓªºÍº½¿ÕÔËÓªÉÌ·þÎñÈý´ó°æ¿é£¬ÆðÔ´ÐÎÓñ³É¹¤ÒµÁ´½á¹¹µÄÉú³¤ÃûÌá£ÒÑÆÕ±éÓ¦ÓÃÓÚº½Åĺ½²â¡¢Å©ÁÖÖ²±£¡¢µçÁ¦Ñ²Ïß¡¢¹«°²¾¯ÓõÈÁìÓò¡£
Ïàʶ¸ü¶à +
ÌǹûÅɶԹÙÍøÖÇÄÜÒÀÍжàÄêÀ´ÔÚ¹¤³Ì×°±¸»úµçÒºÒ»Ì廯ÊÖÒÕ¡¢»úеÈËÊÖÒÕ¡¢ÖØ´óÇéÐÎ˳ӦÐÔˢеȷ½ÃæµÄ»ýÀÛ£¬Ãé×¼ÖÖÖÖÌØÊâÓÃ;¡¢±°ÁÓÇéÐοª·¢Á¿Ò»ÏµÁÐÌØÖÖ×°±¸£¬Æð¾¢Ì½Ñ°²î±ð»¯²úÆ·µÄ×ÔÖ÷¿ª·¢õè¾¶£¬½üÄêÀ´Íê³ÉÁËһϵÁоßÓÐÏÊÃ÷ÌØÉ«µÄÌØÖÖ×°±¸²úÆ·µÄ¿ª·¢¡£
Ïàʶ¸ü¶à +
ÇëËÑË÷¹Ø×¢¡°ÌǹûÅɶԹÙÍøÖÇÄÜ¡±¹«Öںţ¬ÊµÊ±ÎüÊÕ×îйٷ½¶þÊÖ»ú³µÔ´ÐÅÏ¢¡£Ê¹ÓÃ"ÌǹûÅɶԹÙÍøÖÇÄܹٷ½¶þÊÖ»ú"С³ÌÐò£¬¼ÓÈëÏßÉϾº¼Û¡£Æ½¼ÛÇÀºÃ»ú£¡
Ïàʶ¸ü¶à +¹«Ë¾±¾²¿½¨ÉèÁËǿʢµÄÓªÏú·þÎñƽ̨£¬¿Í»§ºô½ÐÖÐÐÄ24СʱÔËÓª¡£ÏÖÔÚ¹«Ë¾ÔÚº£ÄÚÓнü30¸ö·þÎñ´¦£¬100¶à¼Ò´úÀíÉÌ¡£ÔÚÍâÑó½¨Éè×ÔÖ÷µÄ·þÎñÖÐÐÄ£¬²¢Óë60¶à¸ö¹ú¼Ê´úÀíÉ̽¨ÉèÁËÓѺúÏ×÷¹ØÏµ¡£
Ïàʶ¸ü¶à +δÀ´µÄÌǹûÅɶԹÙÍøÖÇÄܽ«¼ÌÐøÊ©Õ¹×ÔÖ÷Á¢ÒìÓÅÊÆ£¬Îª¿Í»§´´Ôì¼ÛÖµ¡¢ÎªÈËÀàÌá¸ßÉúÑÄÆ·Î»£¬Ò»Ö±ÍƳö¾ßÓÐÌìÏÂÓ°ÏìÁ¦µÄ²úÆ·£¬³ÉΪÌìϼ¶×ÅÃûÖÆÔìÆóÒµ¡£
Ïàʶ¸ü¶à +Äú¿ÉÒÔµÚһʱ¼äÏàʶµ½ÌǹûÅɶԹÙÍøÖÇÄܵÄ×îж¯Ì¬£¬ÓëÄú·ÖÏíÐÐÒµµÄ×îÈÈ×ÊѶ£¬Ê±¿ÌÔÚΪÄú·þÎñ¡£
Ïàʶ¸ü¶à +ÌǹûÅɶԹÙÍøÊÇÌìÏÂ500Ç¿ÆóÒµ¡ª¡ª¹ãÖݹ¤ÒµÍ¶×ʿعɼ¯ÍÅÓÐÏÞ¹«Ë¾ÆìÏÂ×Ó¹«Ë¾¡£¹«Ë¾¾Û½¹×°±¸ÖÆÔ죬ÔÚ¹¤³Ì×°±¸¡¢ÌØÖÖ×°±¸¡¢º½¿Õ×°±¸Èý´óÁìÓòÀÖ³ÉÑз¢³ö400¶à¸ö¹æ¸ñÐͺŲúÆ·£¬ÅúÁ¿³ö¿ÚÈ«Çò90%ÒÔÉϹú¼ÒºÍµØÇø¡£¹«Ë¾Îªº£ÄÚµØÏ¹¤³Ì×°±¸Í·²¿ÆóÒµ¡¢È«Çò¹¤³Ì»úÐµÖÆÔìÉÌ50Ç¿¡¢ÖйúÖÇÄÜÖÆÔì50Ç¿²¢ÈëÑ¡¹ú¼ÒÊ×Åú׿Խ¼¶ÖÇÄܹ¤³§ºÍ5G¹¤³§¡£
Ïàʶ¸ü¶à +¹«Ë¾ÌṩÁ÷ͨµÄÊÖÒÕÌáÉý»ú»á£¬ÊµÑéת¸ÚÓëÄÚ²¿ÕÐÆ¸Öƶȣºµ±ÓÐÏìÓ¦¸Úλ¿Õȱʱ£¬ÆäËû²¿·ÖСÎÒ˽¼ÒÓÐÒâÔ¸´ÓʸøÚλÊÂÇ飬¿ÉÉêÇëת¸Ú£»µ±¹«Ë¾Ä³¸ö²¿·ÖÓÐÖ÷Òª¸Úλ¿Õȱʱ£¬¹«Ë¾ËùÓÐÖ°Ô±¶¼Óлú»á¼ÓÈ뾺ÕùÉϸڡ£
Ïàʶ¸ü¶à +Äú¿ÉÒÔµÚһʱ¼äÏàʶµ½ÌǹûÅɶԹÙÍøÖÇÄܵÄ×îÐÂÕбê²É¹ºÐÅÏ¢£¬¹ûÕæÍ¸Ã÷¡¢¸ßЧ±ã½Ý ¡£
Ïàʶ¸ü¶à +
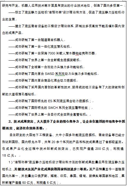
2018Äê¶ÈÌìÏ»úе¹¤ÒµÏȽøÕûÌåÆÀÑ¡ÊÂÇéÕýÔÚ¾ÙÐУ¬Æ¾Ö¤¡¶ÈËÁ¦×ÊÔ´ºÍÉç»á°ü¹Ü²¿ Öйú»úе¹¤ÒµÍŽá»á ¹ØÓÚÆÀÑ¡ÌìÏ»úе¹¤ÒµÏȽøÕûÌåÀͶ¯Ä£·¶ºÍÏȽøÊÂÇéÕß¡·Í¨ÖªµÄÒªÇó£¬ÏÖ½«ÎÒ˾ÄâÍÆ¼ö²ÎÆÀÏȽøÕûÌ塪¡ªÌǹûÅɶԹÙÍøÊÖÒÕÖÐÐÄÓèÒÔ¹«Ê¾¡£
×Ô¹«Ê¾Ö®ÈÕÆð5ÈÕÄÚ£¬Èκε¥Î»»òÕßСÎÒ˽¼Ò¶ÔÄâÍÆ¼ö²ÎÆÀÏȽøÕûÌå³ÖÓÐÒìÒéµÄ£¬ÇëÒÔÊéÃæ·½·¨ÏòÎÒ˾Ìá³ö£¬²¢ÌṩÐëÒªµÄ֤ʵÖÊÁÏ¡£Îª±ãÓÚºËʵ²éÖ¤£¬È·±£¿Í¹Û¹«Õý´¦Öóͷ£ÒìÒ飬Ìá³öÒìÒéµÄµ¥Î»»òÕßСÎÒ˽¼ÒÓ¦µ±Åú×¢ÕæÊµÉí·Ý£¬²¢ÌṩÓÐÓÃÁªÏµ·½·¨¡£Ð¡ÎÒ˽¼ÒÌá³öÒìÒéµÄ£¬ÐëÔÚÊéÃæÒìÒéÖÊÁÏÉÏÇ©ÊðÕæÊµÐÕÃû£»ÒÔµ¥Î»ÃûÒåÌá³öÒìÒéµÄ£¬ÐëÓɵ¥Î»·¨¶¨´ú±íÈËÇ©×Ö²¢¼Ó¸Ç±¾µ¥Î»¹«Õ¡£ÎÒ˾ÔÊÐí°´Óйػ®¶¨¶ÔÒìÒéÈËÉí·ÝÓèÒÔ±£»¤¡£Áè¼ÝÏÞÆÚµÄÒìÒé²»ÓèÊÜÀí¡£
ÌØ´Ëͨ¸æ¡£
ÁªÏµÈË£ºÖܶ÷»³
ÁªÏµµç»°£º0731-83572811
ÁªÏµµØÖ·£ºÌǹûÅɶԹÙÍø ÊÖÒÕÖÐÐÄ ×ۺϹÜÀí²¿£¬ºþÄϳ¤É³ÐÇɳÀìÏæÖз16ºÅ£¬ÓÊÕþ±àÂë410100¡£
ÌǹûÅɶԹÙÍø
2018Äê10ÔÂ17ÈÕ
ÉÏÒ»Ò³£º¹ØÓÚÄâÍÆ¼öºþÄÏÊ¡¿Æ¼¼½±ÀøÏîÄ¿µÄ¹«Ê¾
ÏÂÒ»Ò³£º¹ú¼ÊÓªÏúÍâÍøÉç½»Õ˺Ź«Ê¾